
《安全生产法》自2002施行来,历经2009、2014两个版本的更改后,2021年迎来了第三次修改,并于9月1日正式施行。随着新《安全生产法》的正式生效,作为劳动密集型生产的建筑业,将迎来怎样的重大改变?又该如何应对?让我们一同来了解下文:

据悉:与旧版(此处指2014版)相比,此次修改决定一共42处,涉及原条款的三分之一。对于对于加大对生产主体违法行为的惩处力度、严防生产监管盲区、督促落实企业安全生产主体责任等重点内容都作出了相应修改。
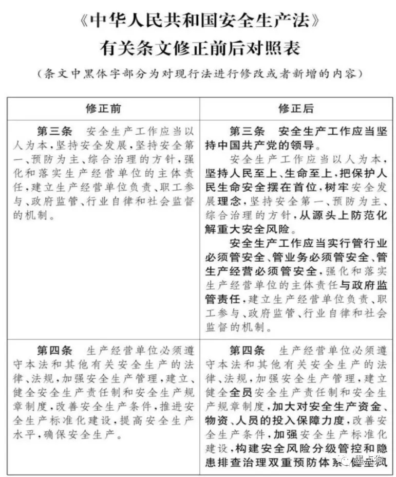
01. 新《安全生产法》对企业有哪些要求?

02.新安法对建筑业带来哪些影响?
随着新《安全生产法》的施行,建筑施工企业需更加严格落实安全生产主体责任,切实加强施工现场安全管理,确保安全隐患排查治理到位,安全风险分级管控双重预防机制,加大安全生产宣传教育,全面提升全员安全生产意识。推动建筑施工企业安全行为规范化、安全管理流程程序化、场容场貌秩序化和施工现场安全防护标准化。
马海澎:来自国家卫生健康委安全卫生研究中心
关于新《安全生产法》的职业安全责任:
建筑企业要落实全员安全责任制,明确责任范围和实施标准;
再次要求发包与另外合规性,具有安全生产条件和相应资质双保险;
建筑施工企业需要建立健全事故预防控制体系,实现关口前移;
改善安全生产条件,多手段提高安全生产水平;
国家发生安全事故,必须及时、如实报告生产安全事故。
针对施工企业项目管理特点,重点就做好“从源头具体化解重大风险”和“三管三必须”给了中肯的建议:
首先,源头风险控制原则“入法”管控。将源头风险管控这一“工作原则”上升为“法定原则”,“合法义务管控从工作要求”变成了“法定义务”。要依靠源头风险。管控实现安全,周边和关注重特大事故。
从下一步,从法律约束后严重监控的法律必须来看,企业必须采取行动源头生产经营的意识和疯狂的努力,有效的演习,“管业务经营经营”和“安全管”管安全”,确保各生产业务部门履行安全生产职责,经营和安全生产做到有序足平衡,真正促进企业的长足安全发展。
03.新安法下,施工方如何升级安全规划?
建筑业作为劳动密集型生产行业,在安全管理工作上存在着工作方式落后、工作量大、工作效率低、管理成本高等特征,需要借助信息化、智能化手段全面提升管理水平,从源头遏制安全风险和排查隐患。
因此,一套支撑项目管控战略需要,适合施工现场特色、满足安全生产要求的信息化支撑系统势在必行。
墨点狗智能科技认为,基于CPS技术,构建“项目管理系统+数字化工地智能硬件+BIM”,智能触达用户,准确捕捉用户实时行为,自动化执行沟通策略,实时数据统计,全方位洞察人、机、料、法、环现状及隐患,可以令项目安全更防患于未然,安全防护更高效。

01 高科技助力,安全教育体验更震撼
采用VR+AR,以及大数据、物联网等高科技,打造出更具真实感的虚拟体验区,令施工人员身临其境体验施工过程中的各类安全事故。同时实现建筑安全教育、建筑安全体验、自助学习、考核考试、多人培训等众多功能。采用软硬件结合方式,通过分场景教育数据统计,实现教育和流程统一,落实全员安全教育,提高安全教育整体水平。
02 设备动态实时检测,安全管理更有保障
项目管理系统实时采集现场数据,实现系统与设备现场同步,风险预警和高清监控双在线,帮助项目实时掌握各类设备的运行状况,提前捕捉风险、实时掌握分析、实现安全施工和高效施工。
03 CPS系统集成,施工过程安全可视可干预
从施工现场到指挥中心,信息对称实时同步,决策者可快速全面掌握危大工程,清晰过程管控要点,随时掌握隐蔽危大工程信息,并及时干预有可能出现的风险。过程三维可视化,令安全决策更科学。
安全生产重于泰山,施工企业安全生产任重而远,墨点狗CPS智慧工地解决方案,运用CPS技术,实现工地管理信息在线,设备数据在线,提供安全决策信息,为企业构建双重预防体系,筑牢安全生产防线。用数字化的技术手段,提高施工方安全生产水平建设,推动安全生产,具有一定的前瞻性,值得被大力普及和推荐。







3026
2021-09-03